经典案例
结合典型案例看施工合同履约证据及其管理(五)
结合典型案例看施工合同履约证据及其管理(五)——“王牌军”追欠索赔案胜诉反映会议纪要的四不原则
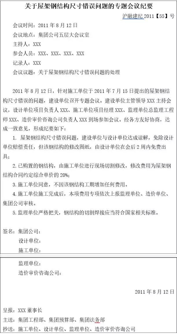
结合典型案例看施工合同履约证据及其管理(五)——“王牌军”追欠索赔案胜诉反映会议纪要的四不原则 建设工程有其本身的特点,体量大、周期长、技术复杂、专业性高,所以其涉及的部门及单位极多。我们行业内常说的一个词叫“参建五方”——建设单位、勘察单位、设计单位、施工单位、监理单位。事实上在建设工程中,这“五方”不是真“五方”,其中勘察单位常常分为测量单位、勘探单位;设计单位与施工单位更是涉及大量的专业分包,例如水电、幕墙、电梯、装修、防水、劳务等等;除此之外,建设工程中,还需要大量产品供应商、租赁商的参与,例如钢筋供应商、钢结构供应商、商混供应商、砌块供应商、脚手架租赁商、塔吊租赁商等等;且建设工程往往涉及公共利益,国家主管部门也需要对建设工程全过程进行充分监督管理,例如规划部门、环保部门、住建主管部门、质检部门等等。 综上,一个建设项目的开发,参建的并不是“五方”,而是数十方,建设过程中往往需要涉及数十个不同类型的主体单位,建设项目的合理有序开发,离不开各个单位部门间的协调与配合,那么部门与部门间的开会协商就必不可少,各部门需要对项目开发过程中的一些阶段性总结、突发事件进行开会讨论,对已发生的部分事件进行定性、归责及处理。而记录这些事件定性、归责及处理的书面文件就是会议纪要,这是工程证据管理中又一重点和难点。 一 会议纪要的性质 会议纪要是指用于记载、传达会议情况和议定事项的法定公文。它不同于会议记录,会议记录是一种客观的、单纯的纪实材料,是对会议过程的单纯记录,不分重点,全盘记录,对会议记录的签认,仅仅代表对会议过程这一事实的认可,即对会议过程中对各方发言的内容、顺序的一种确认。而会议纪要则不同,会议纪要是对会议过程、会议精神、会议结果的高度精炼,更为关键的区别是,工程会议是各方对履约过程中发生的某些事件归责原因及处理方式的讨论,并最终对各方对该事件中承担何种责任,以及在会后需要承担何种权利义务达成一致合意,例如工程施工工期延迟的原因和责任、工期是否同意顺延、质量标准及其变化、付款方式及结算方式的变更、工程检验方式变更、违约责任及索赔的修订等,而会议纪要就是对该合意的书面确认。从本质上来说,此时的会议纪要实际上是一种补充协议。 例如,某次会议上,形成一份会议纪要如下: 这份会议纪要就确定了钢结构错误原因在于设计单位这一客观事实,并对会议以后,各方需要承担的权利义务进行了明确,各方在本份会议纪要上的签字,不仅是对已发生的误工事件事实及归责的认可,更是对上述各方在本次会议之后所需承担的权利义务的认可,构成一份新的合意,即补充合同,违反会议纪要,则事实上构成违约。 该份会议纪要上有各方负责人的签字,其原件就是一份原始证据、书面证据,对于会议纪要上描述的事实及约定,其又是一份直接证据。故如果某方当事人要针对会议纪要上描述的事实及约定主张权利,会议纪要就是一份书面证据、原始证据、直接证据。这样一份证据其证明力有多强,本系列文章前几篇已经进行阐述,本处就不予赘述了。关键的时候,这样的证据往往能一举定胜负。 故会议纪要在工程案件的争议解决中具有举足轻重的作用,能否制作符合证据要求的会议纪要,是工程案件中取得优势地位的核心之一。但可惜的是,在工程实践中许多施工企业怠于制作会议纪要或者制作的会议纪要存在种种操作缺陷,导致会议纪要不能作为证据支持施工企业的诉讼需求,这就给企业增加了索赔和诉讼的困难和证据缺失的风险。 二、会议纪要是建设工程施工全过程的记录,合格的会议纪要能完善地表现施工的全过程及各方对纪要内容的认可。 建设工程履约过程中的会议纪要,通常可以粗略地分为例会会议纪要和专题会议纪要两大类。 例会会议纪要是指工程履约过程中按固定时间、固定阶段、固定程序必须进行的一般性会议的会议纪要。例如每周施工例会会议纪要、施工交底会议纪要、图纸审查会纪要等等。例会会议纪要侧重于工程履约过程的记录作用,例如每周例会会议纪要中,通常包括但不限于以下内容: (1)工程施工进度情况,进度超前还是滞后,进度滞后的原因,落实滞后的责任归于何方,可以采取的补救措施,同时制订下一周的进度计划;(2)材料、设备、配件的供应情况及数量情况,有没有存在问题,有何需要改进;(3)工程质量方面及技术方面亟待解决的问题,确定改进措施;(4)工程变更情况,工程量的确定;(5)工程进度款支付的相关问题;(6)上一次例会形成的有关决议的落实情况,查明未完成落实的原因及责任人,有何补救措施,落实的责任期限等;(7)本次会议达成的决议,执行责任人及时限要求;(8)会议当中各方意见不一致的重大问题,需要列明各方的主要意见等。故例会会议纪要通常用于证明一些与客观事实直接相关的问题。例如,因发包人原因致使承包人陷入停工时,施工单位就可以每周例会中的工料机的相关数量记录,主张停窝工损失。又例如,当发包人负责购置的相关设备未能及时供应施工的,承包人也可以以例会纪要中的相关记录,主张相应损失。 专题会议纪要是指工程履约过程中为了处理某件特殊或突发事件而临时召集的特殊性会议,侧重于某个具体事件的处理方式及责任承担。通常用以举证某个具体事件发生的客观事实及各方在处理这个事件时承担的权利义务,例如上文所提到的屋架钢结构尺寸错误问题的会议纪要就是典型的专题会议纪要。 例会会议纪要与专题会议纪要并不严格区分,往往相互混杂,只是为了大家理解,进行的一种粗略的分类。但可以看到,事实上,例会会议纪要与专题会议纪要分别是工程履约过程的一般性事件和特殊性事件全过程记录,如果所有的会议纪要都能按照证据的标准与要求制作,就能还原工程中发生的所有事件,明确各方的责任与义务,确保各方的合法合理的利益。但可惜的是,实践过程中,很多施工企业并未意识到会议纪要就是证据,而且是关键证据,并未按照证据的相关要求固定、制作、签认,争议发生时,就苦无证据支撑,最终只能咽下苦果,这只能说可悲可叹,但又不能不说是自作自受。 三、关键的会议纪要往往能决定一个案件的成败。 本系列文章的第一篇《结合典型案例看施工合同履约证据及其管理(一)——施工企业何以做到律师需要什么证据,能够提供相应证据?》一文中,介绍了中国建筑行业王牌军——中建某局四公司与北京某宾馆有限公司在一起建设工程纠纷中,中建某局四公司以其过硬的证据资料管理,最终征服了法官,也征服了被告,被告主动让步,该案件直接调解结案,中建某局四公司拿回工程欠款及索赔共计2000万元。该案件在1995年底举办的全国城乡建设法制工作会议上被当时的建设部法规司领导这样评价:“不论是追回工程款和索赔款的数额,还是依法解决拖欠工程款的效果和影响,本案都堪称中国建筑业追欠索赔第一案。”在该案件中,总数高达114份的每周会议纪要,起到了关键性的作用。 该案件中涉案的中建某局四公司承建的四星级涉外宾馆总价2227.5万美元。工程竣工交付使用后,被告拖欠工程尾款折合1400万人民币。此外还有应签证而未签证确认的索赔款折合人民币800多万元。在原告找到我以前,催讨这笔巨额欠款已经花费了逾两年半的时间,无数次向被告发函、派人上门去催讨,也找过各级上级和政府主管部门,均没有解决问题。我详细问过当事人得知被告此前一直拖欠款项的理由主要有二:一是说原告方延误工期,工期确实比合同上的时间晚了半年;二是说工程质量有问题,突出的是“红水”问题,即宾馆水管放出的含有锈水。但原告在工期延误方面有充分的证据证明延误原因主要是甲方违约,且“红水”问题的责任也在甲方。那么,在决定是否起诉前,就必须先确定一点,我们是否有证据对抗发包人的工期及质量抗辩。 随着我对案情的了解,我发现案涉工程虽然是一个工期紧,责任重的高难工程,但原告仍然保持了相当高的原始资料的形成和搜集的管理水准。案件相关的原始证据有两个大的铁皮柜,这之中有详细的合同、全部共114次每周例会纪要、收受的建设单位分批提供的所有施工图纸和设计修改图纸的原始记录、工程洽商记录、双方来往的全部公函、文件等书面资料。经过我全面的分析,我向当时的四公司的领导作出了我的建议——除了部分因未能及时提出索赔报告,导致除斥期间经过,无法索赔的费用外,其他费用均有证据可以佐证,案子可以打。 公司领导对我的判断也十分信任,当即决定起诉。果不其然,案件开庭的第一天,被告虽然承认有未付的工程欠款,但认为支付不具备条件,理由是原告违约在先,并以工期延误和质量缺陷提出反诉,工期和工程质量问题成为了原、被告双方的争议焦点。对被告这样的反应,我早已成竹在胸,直接以完整、有力的证据对被告的主张予以驳斥。 这其中很大一部分证据就是每周会议纪要。原告提供了全套的经承包人、发包人、设计人、监理人四方都由负责人签字的每周例会纪要。本案工程施工过程中实行的每周例会制度,建设单位、施工单位、监理单位、设计单位派代表参加,经协商各方一致同意会议纪要由原告派专人负责记录。会议先后召开114次,每周例会纪要的原始书面资料共344页,全部原件保存完整;而且,当时的会议记录都是人工手记,记录字迹清晰,少有涂改,自始至终为原告当时委派的一人记录。每周例会纪要真实地再现了工程施工的全过程,厚厚三大本由与会各方代表签名的每周例会纪要成为本案的重要证据来源。针对被告反诉的工期延误问题,每周例会纪要能够证明工期延误系被告自己违约造成,这对案件争议中工期延误的原因以及如何归责起到关键性的证明作用。 我在法庭上明确指出被告指认工期延误责任在原告的主张和理由根本不能成立,系争宾馆的工期延误,完全是因为被告严重违反合同规定而造成。我在庭上代理原告首先提出:工程实际竣工日期不是1990年11月25日,而是8月15日。原告举出了有关的证据。原告于1990年8月15日之前提出书面竣工报告,并交付被告验收。被告在竣工报告单上签字认可的时间是8月15日。同时,当天建设单位、监理单位、施工单位三方共计14人参加最后一次每周例会,当次的会议纪要表明:工程竣工验收工作已安排总体道路,8月底宾馆要配合亚运会试营业。同年8月25日,双方签署“建筑工程保修证书”。8月30日宾馆开始试营业。原告向被告提出二个问题:如果现在要把竣工日期定于1990年11月25日,那么,宾馆从8月30日开始试营业,正式接待国内外宾客作何解释?是谁授权允许被告在工程尚未竣工交付使用时就对外营业?我其次又提出:被告提供±0.00楼板的施工图出图拖延4个月,施工停工待图,有14次每周例会纪要对此有原始记录。这两组会议纪要,便将被告主张的原告逾期半年的责任进行了完全的抗辩。 紧接着,原告以会议纪要为骨架、脉络,联合其他类型证据,证明工程延误的原因是被告严重违反合同规定,没有履行自己应尽的义务而造成。这些证据一共涉及到10个方面: 1、被告共有9次按合同规定的期限拖延支付各阶段的工程款; 2、被告未按合同完成“三通一平”工作,施工临时供电直到开工后49天的1988年4月6日才正式接通; 3、合同规定工程地上建筑应于1988年6月10日开始施工,但被告办理的“地面工程开工审批表”到1988年8月16日才办妥手续; 4、被告提供的宾馆裙房及主楼的精装修图纸拖延287天,直到1988年9月14日才确定,严重影响该部分工程的正常施工; 5、因宾馆第一、二、十七层的机电管道标高设计错误,管道在吊顶之下而无法施工,过350天才改正设计; 6、由被告供应的487套客房床头柜严重脱期,直到1990年8月8日还缺第17层客房所需部分。因床头柜内应安装客房内的全部电气六个控制系统,因此造成整个工程无法正常安装施工; 7、宾馆厨房部分最后设计出图脱期,图纸反复修改,直到1990年5月16日被告还要求厨房吊顶修改为上人吊顶; 8、宾馆中央自控系统设计方案和技术参数,被告直到1990年7月6日才确定,严重影响工期; 9、被告单方面将工程合同中的自行车棚修改为抗震8度设防的宾馆附属用房,应增加合同工期152天; 10、双方协商一致工期延至1990年5月15日, 但此后被告还提出设计修改达70次,原告提供的一份材料全面记录了这70次设计修改的全部原始资料。 原告为了证明工程的工期延误全系被告违约所造成,举出了36份证据证明被告违约的上述10方面问题的客观存在。并且证明了宾馆“红水”问题是被告采用老式标准图所引起,对此,原告已经履行了提示义务,并严格按图施工,故“红水”问题的责任方在于发包人。面对原告在工期和质量问题上的如此完整和充分的证据,被告很难加以反驳,最终不得不同意调解解决本案。 综上可见,一份完善、有力的会议纪要,往往能直接确定相关各方的权利义务,不管是在诉讼还是仲裁中,均能做到一锤定音;且会议纪要是工程施工过程的全过程记录,可以将各种间接证据以会议纪要串联起来,证明相关事实,这也是中建某局四公司在本案中赢得如此漂亮的核心原因。 四、如何制作一份合格的会议纪要?其核心在于四不原则。 我在给施工企业进行法律培训的课程中结合自己多年的办案经验反复强调企业制作会议纪要时需牢牢把握“四不”原则,这“四不原则”具体是指:制作会议纪要不能只签到会议,不签纪要本身;不能仅由发包人一方或者监理单位制作;不能只有一份原件;不能由非负责人签字。 1. 制作会议纪要不能只签到会议,不签纪要本身 工程实践中,不论是哪个部门牵头组织的相关会议,通常都会让所有的参会单位进行签到,但却往往忽略了让与会单位对会议纪要本身进行签认。很多单位往往存在这样的思维误区,认为到会单位只要签到了参会了,会议纪要形成了,就代表着参会单位对纪要的认可,便可以作为证据使用。事实上,这种想法是完全错误的,我国民法规则中,对意思表示采用的是明示的原则,除了法律直接规定的默示视为认可的情形(例如法定继承人的继承;试用合同到期未作出表示视为愿意购买等情形)之外,其余情形下,所有的默示情形均不能推定为认可,而我国法律中对会议纪要的默示情形并未规定,所以会议纪要对未签认的单位不直接发生效力。 故当一个会议结束,与会各方对某一事实形成某一合意,并最终制作成会议纪要,与会各方必须在会议纪要本身进行签认。只有对会议纪要的签认,才能认为签认方对会议纪要所表达的内容的认可,当争议发生时,才可以依据已签认的会议纪要向其主张权利。 2. 不能仅由发包人一方或者监理单位制作 每周例会纪要需要做到阐述清楚、交代具体、及时真实。实践中由于管理不严或者制度不完善,甚至记录人员不懂纪要的格式及要求而盲目随意的去写,就会导致每周例会纪要条理不清、逻辑混乱、漏洞百出。这样粗制滥造的会议纪要不能准确及时反映工程建设施工过程的管理,且因为施工过程并不可逆,时过境迁再去追忆,这样制作出来的会议纪要也会严重滞后于会议决议形成的时间。故建设单位、监理单位、施工单位可同时派专人进行会议记录并制作会议纪要,这样各方可及时的查漏补缺,比照汇总,达到真实准确记录会议内容的目的。 3. 不能只有一份原件 每周例会的会议纪要,是重要的原始书证。根据《中华人民共和国民事诉讼法》第七十条:“书证应当提交原件。”我作为办案律师经常遇到当事人无法提供履约过程中产生的书面资料的情况,如果当时制作的会议纪要只有一份原件,而发生诉讼时找不到原件或只能提供复印件,对方就有权不发表质证意见,因为复印件不能直接作为证据,所以案件自然就陷入了被动。我一再强调证据的极端重要性,但大部分施工企业的合同资料管理的实际状况却远不能满足案件胜诉的客观要求,如果企业能在资料收集、形成的阶段就养成良好习惯,那么对工程合同履行以及诉讼风险的把控都大有益处。 企业应该重视每周例会的会议纪要制作,一式多份,不能只有一份原件,会议纪要应分发到每一个参会单位,并及时记录签收情况,以方便日后的整理查询和诉讼需要。对于不能现场直接签收的会议纪要,应当做好送达工作,并对送达过程进行证据固定,证据固定的方式一般有:宾馆发传真;快递送来回;挂号并公证。 (1)宾馆的商务中心是收发传真的专门单位,通过宾馆发送传真文件法院认为已送达,因为宾馆发传真,能留下传真件本身,对方传真机按收和宾馆收费凭证三份间接证据,形成送达的证据链。 (2)快递送来回执可同样达到上述三份间接证据成链的效果。中国邮政速递物流股份有限公司(EMS)是专业的邮寄送达单位,由于其方便快捷,价格便宜一直是送达时的首选。 (3)邮寄挂号信适合异地送达但须办理公证才能形成三份间接证据。邮寄挂号信应办妥查询手续,以防邮局误投造成的送达失控。 4. 不能由非负责人签字 由于企业同时会有数个、数十个甚至更多的建设工程施工项目在组织实施,所以企业法定代表人不可能成为所有施工项目的直接负责人。基于此,每个施工项目上都必须有一个经过企业法人授权的项目负责人。负责人受企业的委派,对建设工程施工项目全面负责。 会议纪要中往往涉及重要事实的确认及权利义务的处分,本质上属于补充协议,也就是合同,原则上来说必须要由公司法人代表或经法人代表明确授权的负责人才有权签署,否则根据《民法总则》及《合同法》的相关规定,该纪要的签认属于无权处分,效力待定。这会使该份会议纪要的证明效力大打折扣,甚至无效。 故每周例会的会议纪要都需要承包人、发包人、设计人、监理人四方负责人签字,只有负责人签字才能对其所代表的企业产生法律效力。实践中许多记载施工合同重大修订的会议纪要往往是项目部门的名义签订,这样没有负责人签字的会议纪要会导致各方的领导层对会议纪要的内容缺乏了解,使得工程合同的履行脱离监控管理,会议纪要的执行力度和法律效力也大打折扣。 会议纪要是在施工合同履行过程中经几方协商重新确立彼此权利义务并达成一致的真实记录,其涉及的利益已经确定,在诉讼中可直接所为证据来使用。在诉讼中,凡是已获得各方负责人签字确认的会议纪要,均可就会议纪要达成的关于工期、支付、结算、质量等内容来作为证明依据。企业只有加强会议纪要的制作管理,建立严格的资料记录和保管制度,才能依据会议纪要的相关内容及时提出索赔,即时清结。 一份建设工程承发包合同在签约前即使考虑再周到,在履行过程中也会因施工的实际进展情况而出现方方面面的问题,需要对此进行协商并补正。沟通并补正的过程形成的便是一份份会议纪要,故会议纪要本质上既是工程履约全过程的记录,也是双方在履约过程中达成的一份份补充协议,其证明力不言而喻。建设施工企业要想充分实现自己的权益,就一定要保存、固定所有的会议纪要,才能在争议解决中向法官、仲裁员充分还原事实,维护自身合法权益。







客服1